2022年上半年内蒙古自治区全国中小学教师资格考试(笔试)报名公告-凯发真人

凯发真人 全国

详情

2022年上半年内蒙古自治区全国中小学教师资格考试(笔试)报名公告
内蒙古自治区教育招生考试中心 2022-01-07 18:03:29

关键词: 教师资格

  • 备考没方向?
  • 考试时间不清楚?
  • 成绩看不懂?
  • 考试内容没有掌握?
  • 拿证之后何去何从?
  • 别人上岸也这么难?

扫码添加专属备考顾问
▪ 0元领取考点真题礼包
▪ 获取1对1备考指导

根据教育部考试中心《关于2022年中小学教师资格考试考务相关事项的通知》(教试中心函〔2021〕123号)和教育部办公厅 国家卫生健康委办公厅《关于印发<新冠肺炎疫情防控常态化下国家教育考试组考防疫工作指导意见>的通知》 (教学厅〔2020〕8号)有关规定,现将我区2022年上半年全国中小学教师资格考试(笔试)报名有关事项通知如下:

一、时间安排

(一)考生上网填报报名信息的时间:2022年1月14日至17日17:00前。逾期报名系统将自动关闭,不再接受考生报名。

(二)网上审核确认时间:2022年1月14日-19日17:00前。

(三)网上缴费时间:2022年1月14日-1月20日24:00。

(四)打印准考证时间:2022年3月7日-12日

(五)笔试时间:2022年3月12日

二、报考对象

参加教师资格考试合格是教师职业准入的前提条件。申请幼儿园、小学、初级中学、普通高级中学、中等职业学校教师资格的人员须分别参加相应类别的教师资格考试。

三、报考条件

符合以下基本条件的人员,可以在内蒙古自治区报名参加教师资格考试:

(一)具有中华人民共和国国籍;

(二)遵守宪法和法律,拥护中国共产党领导,热爱教育事业,具有良好的思想品德;

(三)户籍在内蒙古自治区的人员;持有内蒙古自治区居住证且在有效期内的外省市户籍人员;在内蒙古学习、工作、生活的持有港澳台居民居住证或港澳居民来往内地通行证或五年有效期台湾居民来往大陆通行证的港澳台居民;驻内蒙古自治区部队现役军人和现役武警;内蒙古自治区全日制普通高等学校在校三年级及以上年级本科生(含专升本)、毕业年度的专科生、在读研究生;

(四)身心健康,符合申请认定教师资格的体检标准;

(五)符合《中华人民共和国教师法》规定的学历要求。

(六)对内蒙古自治区全日制普通高等院校师范类毕业生设置三年过渡期。2021-2023届本、专科师范类专业毕业生,完成《教育学》《教育心理学》必修课,完成不少于一学期的教育实习实践后,由所在学校使用国家通用语言文字统一组织教育学、教育心理学和学科专业课考试。考试合格的师范生,且符合申请认定教师资格其他条件后,在毕业前可直接申请认定相应的教师资格。2024届及以后师范类专业毕业生,按照国家相关政策执行,参加国家中小学教师资格考试。

以下人员不得报考:被撤销教师资格的人员,5年内不得报名参加考试;受到剥夺政治权利,或故意犯罪受到有期徒刑以上刑事处罚的;曾参加教师资格考试有作弊行为受到停考处罚处于停考期内或取消报考资格的。

四、报名方式及流程

笔试报名采取网上报名的方式,考生登录中小学教师资格考试网站(http://ntce.neea.edu.cn)进行报名。报名有三个环节:①网上注册、报名;②网上审核确认;③网上缴费确认。具体步骤如下:

1.注册登录。考生进入报名网站凯发真人首页的考生服务栏目→点击“报名系统”→选择报考省份“内蒙古”,仔细阅读我区笔试报名公告,按要求完成报名。每次笔试报名前,考生须重新注册,设置网报系统登录密码(账号为本人身份证号)。完成注册后,须阅读“特别提示”,点击“确定”视为签署电子版《诚信考试承诺书》。如发现违纪作弊行为,按照《中华人民共和国刑法修正案(九)》《教师资格条例》《国家教育考试违规处理办法》《最高人民法院、最高人民检察院关于办理组织考试作弊等刑事案件适用法律若干问题的解释》等相关规定执行。

2.填报个人信息、上传电子照片。上传照片要求:本人近6个月以内的免冠正面证件照(不允许带帽子、头巾、发带、墨镜);不得使用美颜功能对照片进行任何修饰;照片格式为jpg/jpeg格式,不大于200k,建议使用工具软件,将照片进行剪裁压缩;照片中显示考生头部和肩的上部;黑白或彩色均可,白色背景为佳。

考生须对填报信息的真实性、准确性和有效性负责,提交报考信息前,务必确认姓名、身份证号、性别、学历、照片等信息准确无误。在各考区尚未审核前,可对考生本人的报名信息进行修改,一旦通过审核,所有信息不得更改。如未按要求填报,出现笔试报名信息错误、照片不符合要求或缺失等情况,导致无法正常参加教师资格考试笔试、面试或教师资格无法认定等后果,由考生本人承担。提醒考生注意, 在校生是指全日制在读学生,成人、自考学生取得毕业证后按社会考生报考。考生就读或毕业院校名称须写全称(因疫情防控要求,如填写不准确会影响编排考场,考生是否能够在本校参加

考试),可先点击查询院校代码,按照查询后的规范院校名称填写。

3.填报报考信息。考生应按户籍、居住证或学籍关系(在校生)所在地选择考区,根据本人所学专业选择报考学段类别和科目。为避免受疫情管控影响参加考试,考生在报名时应充分考虑到考试当天本人所在地区,就近选择考区。

4.考区审核。本次报名实行网上审核,不组织现场确认。考区审核时间为2022年1月14日-19日(17:00截止)。报考资格由考区根据考生提交的报名信息进行网上审核、确认,各盟市招生考试机构要认真审核考生照片是否符合要求、信息填报是否齐全、学历层次是否符合报考学段要求。审核时如发现信息有误,由审核单位退回,考生须自行登录报名系统进行更改,重新上报进行确认、审核。如未通过审核且原因不明,可电话咨询所选考区盟市教育招生考试中心(各盟市教育招生考试中心地址及联系电话附后)。

笔试报名审核通过仅代表取得笔试资格,考生应在充分了解我区中小学教师资格认定条件后进行报考。具体可查询中国教师资格网(网址https://www.jszg.edu.cn)发布的我区教师资格认定公告。

5.网上缴费。网上审核通过后,考生可再次登录中小学教师资格考试网站(http://ntce.neea.edu.cn)网上报名系统,核实审核结果并按自治区有关部门核定的收费标准在网上缴纳笔试考试费。未经审核或审核不通过的考生,不能进行网上缴费。网上缴费时间为:2022年1月14日9:00-1月20日24:00。缴费后考生可在网上报名系统中查询报名是否成功。逾期未在网上缴纳考试费的考生,报名系统将视其为放弃报考,并自动注销该生当次报考信息。已缴费但未参加考试的考生,一律不予退费。

6.打印准考证。报名成功的考生于2022年3月 7日-12日在网站自行下载并打印准考证,按准考证上的要求到指定地点参加考试。

五、考试方式

全国中小学教师资格考试(笔试)采用纸笔考试方式。根据国家有关法律规定,除外语科目外,考生应使用国家通用语言文字作答,使用其他语言文字作答无效。

六、考试科目和时间安排

(一)内蒙古自治区2022年上半年全国中小学教师资格考试(笔试)日期为2022年3月12日,具体时间如下:

(二)初级中学、高级中学的“学科知识与教学能力”笔试科目包括:语文、数学、英语、物理、化学、生物、道德与法治(思想政治)、历史、地理、音乐、体育与健康、美术、信息技术、历史与社会、科学、通用技术16个学科。

(三)申请中职文化课教师资格的人员参加高级中学教师资格考试的各科笔试。

(四)根据《教育部教师工作司关于中小学教师资格考试增加“心理健康教育”等学科的通知》(教师司函[2017]41号)文件要求,中小学教师资格考试初中、高中、中职文化课类别面试已增设“心理健康教育”“日语”“俄语”学科,以上三个学科的笔试科目三《学科知识与教学能力》结合面试一并考核;小学类别面试增设“心理健康教育”“信息技术”“小学全科”学科。请有意报考上述学科教师资格证的考生在笔试报考时选择相应的公共科目(201、202或301、302)报考。

(五)申请中职专业课及中职实习指导教师资格的人员参加中学教师的“综合素质(301)”和“教育知识与能力(302)”两科笔试,“学科知识与教学能力”科目纳入面试环节考查。

(六)《中小学教师资格考试(笔试)科目代码列表》见附件1。

七、其他事项

(一)成绩查询。考生在笔试成绩查询时段内,可通过中小学教师资格考试网(http://ntce.neea.edu.cn)查询本人的考试成绩,具体时间请关注“内蒙古招生考试”微信公众号发布的成绩查询公告。考生如对本人的考试成绩有异议,可在成绩公布后10个工作日内向自治区教育招生考试中心提出复核申请,逾期不再受理。复核申请信息通过内蒙古招生考试信息网“教师资格考试”频道提交。

(二)严禁替代报名。考生本人须通过教师资格考试网上报名系统进行报名,并对本人所填报的个人信息和报考信息准确性负责。禁止培训机构或学校团体替代考生报名,如替代报名造成信息有误,或不符合报考条件蓄意作假报名参加考试的,责任由考生本人承担。

(三)密码重置。考生如忘记密码可通过报名系统提示操作,报名系统将把新的密码通过短信发送到考生报名时所填报的手机上。手机短信为考生重新获取密码的重要途径,在参加中小学教师资格考试期间,请考生不要更换手机号码。

(四)中小学教师资格考试没有指定教材,考生可自行登录教育部“中小学教师资格考试网”(http://ntce.neea.edu.cn/)查阅、下载《考试标准》及《考试大纲》等资料。各级教育考试机构只负责考试的组织与管理工作,不举办任何中小学教师资格考试相关的培训。

(五)做好疫情防控。当前,我国新冠肺炎疫情防控工作处于常态化,为保障广大考生的生命安全和身体健康,保障考试安全有序组织,考生要注意科学防疫,备考期间减少跨区域流动,考前14天无必要尽量不离开考试所在地区。我中心将在考前根据疫情实际情况,对组考防疫工作做具体要求。

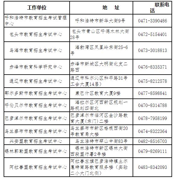
八、各盟市教育招生考试中心地址及联系电话

内蒙古自治区教育招生考试中心

2022年1月6日


2024年教资上岸大本营

  • 公告资讯
  • 干货资料
  • 每日刷题
  • 备考讲座

扫码进群,备考路上不孤独

互帮互助,共同上岸

收藏
相关推荐

(c)2008-2023 招教网 ©凯发真人的版权所有

"));
网站地图