2024年上半年海南省中小学教师资格考试(笔试)报名及相关事项的公告-凯发真人

凯发真人 全国

详情

2024年上半年海南省中小学教师资格考试(笔试)报名及相关事项的公告
海南省考试局 2023-12-29 11:33:17

关键词: 教师资格

  • 备考没方向?
  • 考试时间不清楚?
  • 成绩看不懂?
  • 考试内容没有掌握?
  • 拿证之后何去何从?
  • 别人上岸也这么难?

扫码添加专属备考顾问
▪ 0元领取考点真题礼包
▪ 获取1对1备考指导

网上报名时间:1月12—15日16时

审核时间:1月12—16日16时

缴费截止时间:1月17日24时

打印准考证时间:3月4-9日

考试时间:3月9日


2024年上半年中小学教师资格考试(笔试)将于3月9日举行,考生网上报名于1月12-15日进行。现就我省中小学教师资格考试(笔试)报名有关事项公告如下:

一、报名条件

申请在海南省报名参加中小学教师资格考试(笔试)的人员应遵守宪法和法律,热爱教育事业,具有良好的思想品德;符合申请认定教师资格的体检标准;符合海南省认定中小学教师资格规定的条件,同时符合以下(一)、(二)、(三)条的有关条件:

(一)符合下列条件之一的人员,可以在海南省报名。

1.户籍在海南省内的社会人员;

2.持有海南省有效期内居住证的社会人员(办理回执不能作为报名依据);

3.在海南省就读的或海南省户籍在外省就读的全日制普通高等学校三年级及以上的在校生、初中起点五年制“3 2”五年级在校生、高中起点五年制“3 2”本科四年级及以上的在校生,可以报名参加与本人毕业时取得学历层次相应科类的教师资格考试;全日制在校研究生可以报考各学段教师资格考试。

4.在海南省服役的现役军人和武警(报名时在“居住证申领地”一栏选填服役所在地)。

5.在海南省生活、居住的港澳台居民。

(二)报考人员还应当符合以下学历等要求:

1.报考幼儿园教师资格的应当具备大学专科毕业及以上学历, 2011年及以前入学并取得毕业证书的我省中等职业学校学前教育专业(幼师班)学生,也可报考幼儿园教师资格;

2.报考小学教师资格的应当具备大学专科毕业及以上学历;

3.报考初级中学、高级中学、中等职业学校文化课和专业课教师资格的应当具备大学本科毕业及以上学历;

4.报考中等职业学校实习指导教师资格的应当具备大学专科毕业及以上学历。

上述所有学历要求均为“毕业”,“结业”、“肄业”均不符合教师资格认定的学历要求。

(三)被撤销教师资格的人员,5年内不得报名参加考试;受到剥夺政治权利,或故意犯罪受到有期徒刑以上刑事处罚的,不得报名参加考试。

二、报名要求

(一)报名前应认真阅读本公告的内容,确保本人符合我省中小学教师资格考试(笔试)的报考条件。

(二)确保本人报名信息填报真实、准确,没有弄虚作假。

考生在我省参加笔试报名时,必须做到以上两点要求,否则即使笔试成绩合格而获得教育部教育考试院颁发的《中小学教师资格考试合格证明》,也不能在我省成功认定中小学教师资格,由此而产生的一切后果由考生本人负责。

三、报名办法及时间

(一)报名办法

我省中小学教师资格考试(笔试)采用网上报名、网上审核、网上缴费的办法,考生报名不需要现场递交材料。

(二)报名时间

1.网上注册:报考2024年上半年中小学教师资格考试(笔试)均需进行网上注册。考生登录中小学教师资格考试网(http://ntce.neea.edu.cn)注册用户,签署《诚信考试承诺书》,按提示填写个人信息,上传本人照片,注册信息必须与证件信息一致。每个手机号只能注册一次,并接收短信验证。

2.网上报名:1月12—15日16时

3.审核时间:1月12—16日16时

注:1月15日16时前已提交过报名信息的考生,在审核期间内可以重新提交,等待审核。16日16时之后,所有考生均无法提交报名、审核信息。

特别提醒:网上资格审核仅对考生的报考条件进行审查,考生姓名、照片、报考科目的准确性由考生自己负责。一经审核通过,报考信息不得更改。

4.缴费时间:审核通过即可缴费(已完成缴费的,概不退费),缴费截止时间为1月17日24时,逾期不能缴费。没有在规定时间内交纳考试费的考生将按未报名处理,逾期不再受理补报。

(三)报名流程:

1.登录中小学教师资格考试网站(http://ntce.neea.edu.cn)注册用户。有关《考试标准》《考试大纲》可通过网站免费下载。

2.签署《诚信考试承诺书》。

3.按系统提示填写个人信息,上传本人照片。

照片要求:

本人近6个月以内正面彩色证件照,白色背景;不允许戴帽子、头巾、发带、墨镜;照片中显示考生头部和肩的上部;照片上应该看到人的额头及两耳轮廓;照片不大于200k,jpg/jpeg格式。如照片过大,建议使用图画、 photoshop、 acdsee等工具,将照片进行剪裁压缩。照片将用于准考证以及考试合格证明,请考生严格按照要求上传。考生照片不得开美颜及美化修图。照片不合格的考生将不能通过审核。照片示例如下:

4.填报报考信息,提交审核。

5.上网查询报名资格审核结果。

6.登录报名系统,网上支付报名考试费。

四、收费

根据海南省物价局、财政厅琼价费管〔2015〕302号文件要求,我省中小学教师资格考试(笔试)所有类别收费标准均为70元/科。收费采取网上交费方式,具体流程图和网上支付银行列表见附件1、2。

五、报名注意事项

(一)考生报名参加我省中小学教师资格考试(笔试),必须符合我省中小学教师资格考试(笔试)报名条件,并如实填写报名信息。若弄虚作假获取中小学教师资格考试(笔试)资格,即使获得教师资格考试合格证明,一经查实,仍将按照有关规定予以处理。

(二)考生须本人登录教育部中小学教师资格考试网报名系统进行报名,并对本人所填报的个人信息和报考信息的真实性、准确性、有效性负责。禁止委托培训机构或学校团体代替报名,如因违反而造成信息有误,责任由考生本人承担。

(三)考生在网上报名时,请务必根据考区开考科目选择考区,否则将不能参加考试,由此造成的后果由考生本人负责。

(四)所有考生(含以前参加过中小学教师资格考试的考生)报名前需要重新进行注册、填报个人信息和上传个人照片(照片不符合要求,将不得参加考试),重新注册操作不影响考生已获得的笔试和面试成绩。

(五)考生忘记密码可通过以下三种途径重置密码:

1.自助重置密码

考生可通过回答注册时预设的“密码保护问题”自助重置密码。

2.短信获取密码

考生可通过报名注册时所填写的手机号码短信获取密码(手机短信为考生重新获取密码的重要途径,在参加中小学教师资格考试期间,请考生慎重更换手机号码)。

3.拔打教育部教育考试院客服电话

考生可在工作时间内通过拨打教育部教育考试院客服电话进行密码重置(客服电话010-82345677)。

(六)准考证由考生自行登录报名系统下载、打印,打印准考证开放日期:3月4-9日

六、考区设置

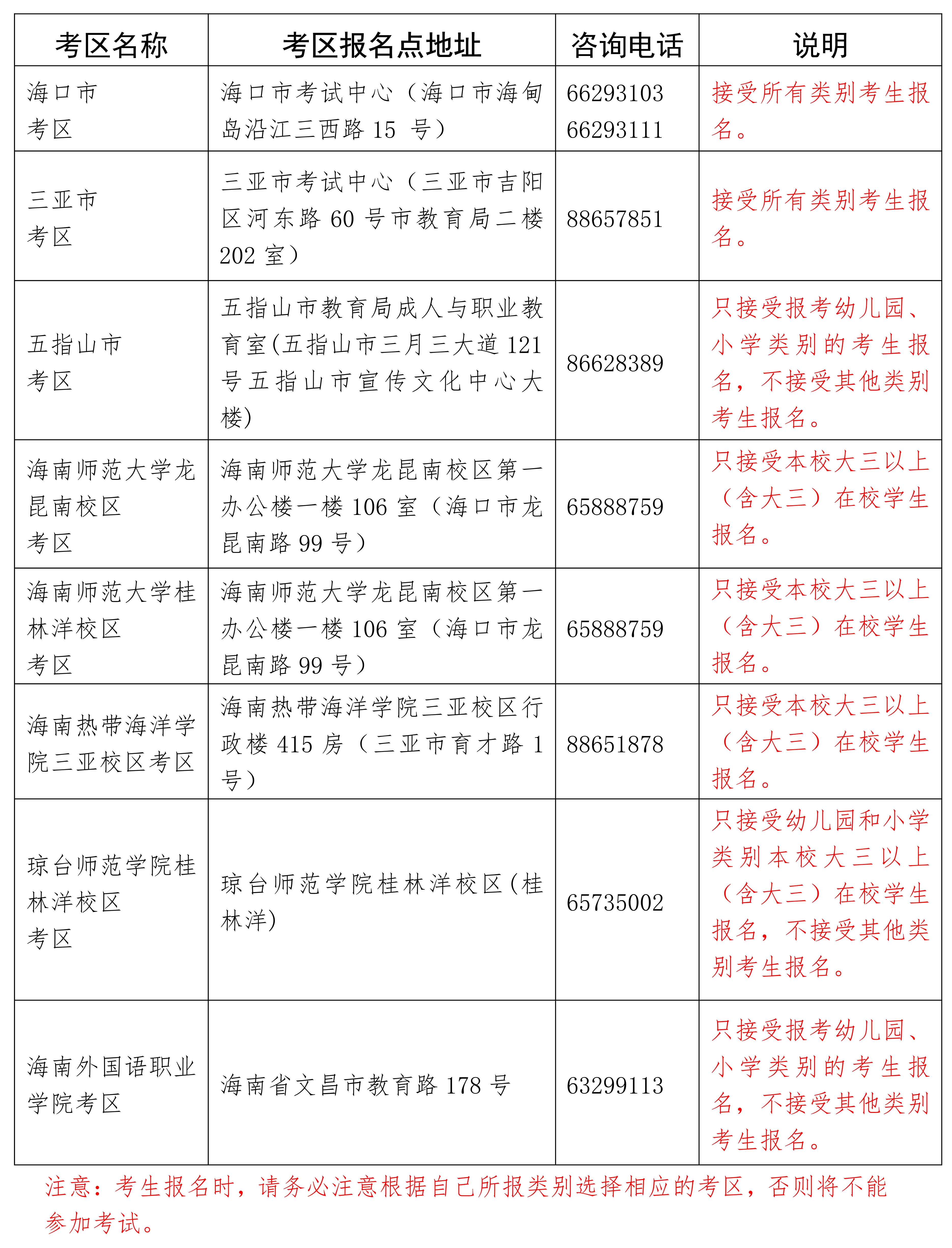
我省共设海口市、三亚市、五指山市、海南师范大学(龙昆南校区)、海南师范大学(桂林洋校区)、海南热带海洋学院(三亚校区)、琼台师范学院(桂林洋校区)和海南外国语职业学院等8个考区,报名结束后各考区根据实际报名情况设置考点,考生参加考试的考点名称和地址以准考证上的为准。现将考区信息公布如下:

七、笔试科目及考试时间安排

八、部分专业和科目的说明

(一)初中、高中、中职文化课类别的 “心理健康教育”、“特殊教育学科”专业,笔试科目为初、高中《综合素质》(代码:301)和《教育知识与能力》(代码:302),以上科目的学科知识与教学能力暂不进行笔试,在面试时一并考核。

(二)小学类别的“心理健康教育”、“信息技术”、“小学特殊教育”专业,笔试科目为小学《综合素质》(代码:201)和小学《教育教学知识与能力》(代码:202)。

(三)音、体、美专业的笔试科目一(中小学《综合素质》)和科目二(小学《教育教学知识与能力》或中学《教育知识与能力》)实行单独编码,小学类别的代码为201a、202a,初中、高中、中职文化课类别的代码为301a、302a。取得201a、202a合格成绩的人员,只能报考小学音、体、美专业的面试,取得301a、302a合格成绩的人员,只能报考初中、高中、中职文化课音、体、美专业的面试。201、202、301、302科目成绩,可相应替代201a、202a、301a、302a科目成绩,但 201a、202a、301a、302a科目成绩不能替代201、202、301、302科目成绩。

九、违规处理

中小学教师资格考试属于“法律规定的国家考试”。在考试过程中,考生如有违反考试管理规定的行为,将严格按照《教师资格条例》《国家教育考试违规处理办法》(中华人民共和国教育部令第33号)处理,出现“组织作弊”、“为他人提供考试作弊器材或者其他帮助”、“向他人非法出售考试试题答案”、“代替他人或者让他人代替自己考试”等触犯法律者,将遵照《中华人民共和国刑法修正案(九)》移交公安司法部门严肃处理。

十、公布成绩和颁发证书

笔试成绩查询开放日期4月12日,届时考生可登录教师资格考试网(http://ntce.neea.edu.cn)查询本人的考试成绩。考生如对本人的考试成绩有异议,可在考试成绩公布后5个工作日内凭本人身份证和准考证到省考试局提出复核申请。成绩复核仅核对登记分数是否准确。笔试单科合格成绩有效期为2年。

笔试和面试均合格者由教育部考试中心(教育部教师资格考试中心)颁发中小学教师资格考试合格证明。中小学教师资格考试合格证明有效期为3年。中小学教师资格考试合格证明是考生认定中小学教师资格的必备条件。

为确保考生顺利参加笔试,请注意省考试局网站(http://ea.hainan.gov.cn/)发布的相关信息。

附件:

海南省考试局

2023年12月29日


2024年教资上岸大本营

  • 公告资讯
  • 干货资料
  • 每日刷题
  • 备考讲座

扫码进群,备考路上不孤独

互帮互助,共同上岸

收藏
相关推荐

(c)2008-2023 招教网 ©凯发真人的版权所有

"));
网站地图